Script 5 - CI - Wald & LRT

Author

Alice Giampino

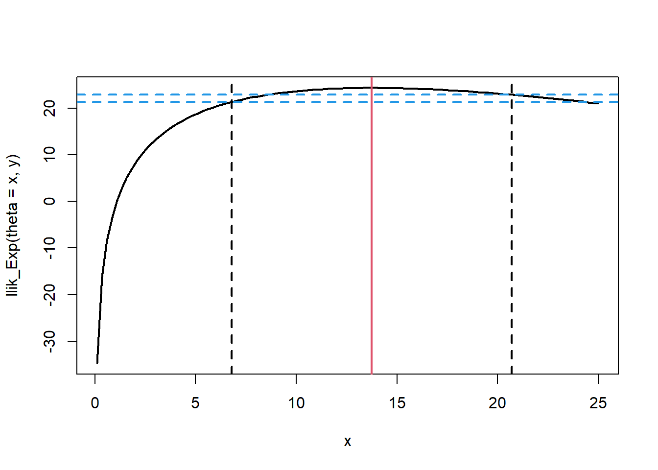
llik_Exp <- function(theta, y){
  sum(log(dexp(y, rate=theta)))
}
llik_Exp <- Vectorize(llik_Exp, vectorize.args = "theta")

set.seed(42)
n <- 15
theta_true <- 10
y <- rexp(n, rate=theta_true)

curve(llik_Exp(theta=x, y), xlim=c(0.1,25), lwd=2)

theta_mle <- 1/mean(y)
abline(v=theta_mle, col=2, lwd=2)



InvFisher <- function(theta, y) (theta^2)/length(y)
Inv_Obs_Fisher <- InvFisher(theta_mle, y)

# Wald CI:
alpha <- 0.05
Wald_CI <- theta_mle + c(-1,1)*qnorm(1-alpha/2)*sqrt(Inv_Obs_Fisher)
Wald_CI
[1]  6.79176 20.70861
abline(v=Wald_CI, lty=2, lwd=2)
abline(h=llik_Exp(theta=Wald_CI, y), lty=2, col=4, lwd=2)

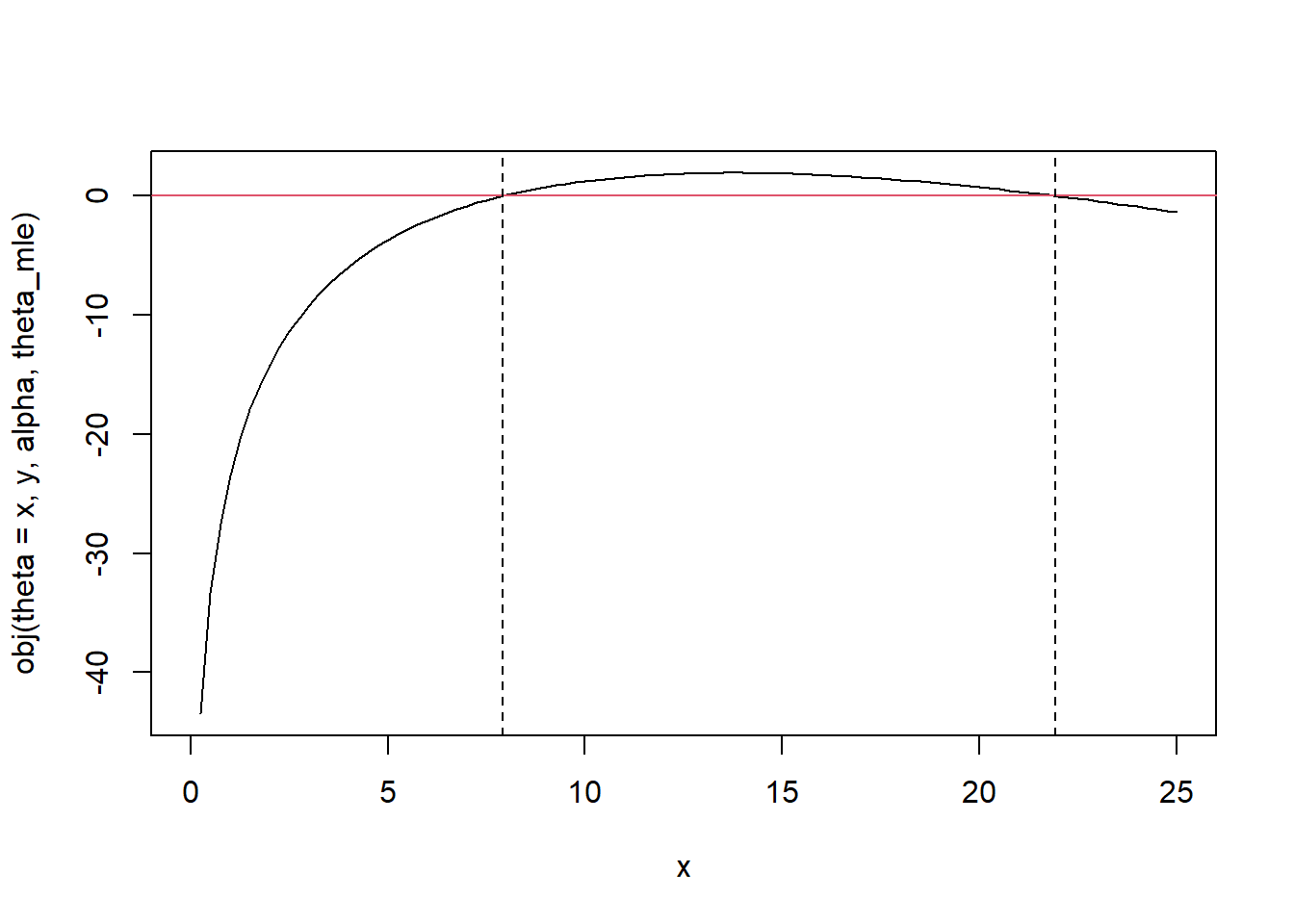
# LRT CI:
chi <- qchisq(1-alpha, 1)
curve(llik_Exp(theta=x, y), xlim=c(0.1,25), lwd=2)
abline(h=llik_Exp(theta=theta_mle, y), lwd=2)
abline(h=llik_Exp(theta=(theta_mle), y)-chi/2, col=2, lwd=2)
abline(v=theta_mle, col=2, lwd=2)

llik_Exp(theta=(theta_mle), y)-chi/2
[1] 22.39506
obj <- function(theta, y, alpha, theta_mle){
  llik_Exp(theta, y) - (llik_Exp(theta_mle, y) - qchisq(1-alpha, 1)/2)
}

curve(obj(theta=x, y, alpha, theta_mle), xlim=c(0,25))
abline(h=0, col=2)
  
LRT_CI <- numeric(2)
# uniroot searches the zero of a function:
LRT_CI[1] <- uniroot(function(x) obj(theta=x, y, alpha, theta_mle), interval=c(0.0001, theta_mle))$root
LRT_CI[2] <- uniroot(function(x) obj(theta=x, y, alpha, theta_mle), interval=c(theta_mle, 25))$root

abline(v=LRT_CI, lty=2)

LRT_CI
[1]  7.912626 21.928664
Wald_CI
[1]  6.79176 20.70861
############################################
curve(llik_Exp(theta=x, y), xlim=c(0.1,25))
abline(v=theta_mle, col=2, lwd=2)
abline(v=Wald_CI, lty=2, col="orange", lwd=2)
abline(v=LRT_CI, lty=3, col="blue", lwd=2)